微信联系 微信联系
228316951
4008075595
TOP
新闻中心

新闻中心

新闻中心
最新!工信部就《民用无人驾驶航空器无线电管理暂行办法》再次公开征求意见
浏览次数:(1512)次 / 责任编辑:通宝TB222 / 更新时间:2022-11-08 09:30:34
分享:


11月3日,工信部网站发布公告,再次公开征求对《民用无人驾驶航空器无线电管理暂行办法》的意见。据介绍,为加强民用无人驾驶航空器

无线电管理相关工作,有效维护空中电波秩序,工信部无线电管理局组织起草了《民用无人驾驶航空器无线电管理暂行办法》,首次公开征求

意见并迭代修改完善后,形成《民用无人驾驶航空器无线电管理暂行办法(再次公开征求意见稿)》。现向社会再次公开征求意见,如有相关

意见建议,请于2022年12月3日前反馈。根据征求意见稿,该办法所称民用无人驾驶航空器,是指没有机载驾驶员,自备动力系统,非军事用

途的航空器(含穿越机,以下简称民用无人机),但不包括航空模型。


公开征求意见稿


以下是征求意见稿全文:

公开征求意见稿

公开征求意见稿


公开征求意见稿

公开征求意见稿


公开征求意见稿

公开征求意见稿


公开征求意见稿

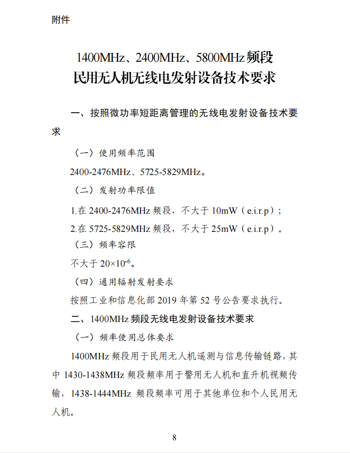
公开征求意见稿

公开征求意见稿


公开征求意见稿

公开征求意见稿


公开征求意见稿

公开征求意见稿


公开征求意见稿

公开征求意见稿



注:本文来源于中华人民共和国工业和信息化部官网,仅做分享。

电话:4008075595 地址 :深圳市龙华区观澜大富路硅谷动力低碳产业园A5栋4楼
网站地图
通宝TB222
网站地图